老年人屁股上经常长湿疹可不可以根治

老年人屁股上经常长湿疹通常可以得到有效控制,但完全根治可能较为困难。

湿疹是一种常见的皮肤病,尤其在老年人中较为普遍。老年人屁股上经常长湿疹的原因可能包括皮肤干燥、摩擦、感染、过敏等。虽然湿疹无法完全根治,但通过合理的治疗和护理,可以有效控制症状,减少复发。

一、湿疹的治疗方法

1. 外用药物

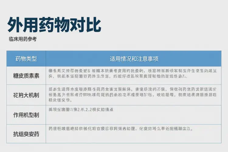
外用药物是湿疹治疗的主要方式,包括:

药物类型作用机制适用情况注意事项
糖皮质激素抗炎、止痒急性期或严重湿疹长期使用可能引起皮肤萎缩、色素沉着等副作用
非甾体抗炎药抗炎、止痒轻度至中度湿疹通常较为安全,但效果可能不如糖皮质激素
抗组胺药止痒瘙痒明显时口服或外用均可,但可能引起嗜睡等副作用
抗生素抗感染有感染迹象时需在医生指导下使用,避免滥用

2. 内服药物

对于严重或广泛性的湿疹,可能需要内服药物,如:

药物类型作用机制适用情况注意事项
抗组胺药止痒、抗过敏瘙痒严重或有过敏症状时可能引起嗜睡、口干等副作用
免疫抑制剂抑制免疫反应严重或难治性湿疹需在医生指导下使用,可能引起免疫抑制等副作用
抗生素抗感染有感染迹象时需在医生指导下使用,避免滥用
老年人屁股上经常长湿疹可不可以根治(图1)

二、湿疹的护理措施

1. 保持皮肤干燥清洁

保持皮肤干燥清洁是预防和治疗湿疹的重要措施。老年人应定期清洗屁股,并使用柔软的毛巾轻轻擦干,避免过度摩擦。

2. 避免过敏原

老年人应尽量避免接触可能引起过敏的物质,如某些洗涤剂、化妆品、食物等。如果已知过敏原,应尽量避免接触。

3. 穿着舒适衣物

老年人应穿着宽松、柔软、透气的衣物,避免穿着过紧或粗糙的衣物,减少对皮肤的摩擦和刺激。

4. 使用保湿剂

使用保湿剂可以帮助保持皮肤水分,减少皮肤干燥和瘙痒。老年人可以选择适合自己肤质的保湿剂,并定期使用。

老年人屁股上经常长湿疹可不可以根治(图2)

三、湿疹的预防方法

1. 保持健康生活方式

保持健康的生活方式,如均衡饮食、适量运动、充足睡眠等,可以增强身体免疫力,减少湿疹的发生。

2. 避免过度清洁

过度清洁可能破坏皮肤的天然屏障,增加湿疹的风险。老年人应避免频繁洗澡或使用刺激性的清洁产品。

3. 控制室内湿度

室内湿度过高或过低都可能对皮肤产生不利影响。老年人应保持室内湿度适宜,避免过于干燥或潮湿。

虽然老年人屁股上经常长湿疹可能无法完全根治,但通过合理的治疗和护理,可以有效控制症状,提高生活质量。老年人应积极配合医生的治疗建议,并注意日常护理和预防措施,以减少湿疹的复发。

老年人屁股上经常长湿疹可不可以根治(图3) 老年人屁股上经常长湿疹可不可以根治(图4)
提示:本内容不能代替面诊,如有不适请尽快就医。本文所涉医学知识仅供参考,不能替代专业医疗建议。用药务必遵医嘱,切勿自行用药。本文所涉就医相关政策及医院信息均整理自公开资料,部分信息可能有过期或延迟的情况,请务必以官方公告为准。
大家都在搜
相关推荐

青年人面部起湿疹能彻底自愈吗

‌面部湿疹在青年人群体中,部分轻症患者可实现自愈,但多数情况需综合干预才能彻底康复。 ‌ 青年人面部起湿疹能否彻底自愈,取决于湿疹类型、严重程度及个体护理方式。湿疹是一种慢性炎症性皮肤病,表现为红斑、丘疹、水疱、渗出等,常伴剧烈瘙痒。其病因复杂,涉及遗传、环境、免疫等多因素,因此自愈可能性需具体分析。 ‌一、湿疹类型与自愈可能性 ‌ ‌急性湿疹 ‌:起病急,多由过敏原接触引发,如化妆品、尘螨等

老年人脚上经常长湿疹能靠自己自愈吗

老年人脚部湿疹的自愈可能性与科学应对 湿疹 在老年人脚部的反复发作是一个常见但容易被忽视的问题。潮湿闷热 的鞋内环境、局部血液循环变差 、皮肤屏障功能衰退 、免疫调节能力下降 等多种因素交织在一起,形成了适合湿疹滋生 的温床。那些发红发痒的斑块可能时好时坏,让人误以为能够自愈,但医学观察显示,超过60%的慢性湿疹患者会在停药后三个月内复发。 当脚部湿疹处于急性期 ,表现为边界不清的红斑伴随渗出时

老年人大腿上有湿疹可不可以根治

‌老年人大腿湿疹可以实现临床治愈,但易复发需长期管理。 ‌ 老年人大腿湿疹属于慢性炎症性皮肤病,其治疗目标在于控制症状、减少复发及提高生活质量。能否根治取决于湿疹类型、个体健康状况及治疗依从性。多数情况下,通过规范治疗和日常护理,可以实现症状完全缓解的临床治愈效果,但受老年人生理机能衰退、皮肤屏障脆弱及潜在慢性病影响,复发风险较高,需长期综合管理。 ‌一、老年人大腿湿疹的成因与特点 ‌

中老年人晚餐血糖3点0意味着什么

3.0 mmol/L 中老年人晚餐血糖值为3.0 mmol/L,意味着血糖水平处于低血糖 状态。这可能引发一系列健康问题,包括头晕、乏力、出汗、饥饿感等症状,严重时甚至可能导致意识丧失或昏迷。 一、低血糖的危害 短期影响 神经系统 :低血糖可能导致大脑供能不足,引发头晕、头痛、注意力不集中等症状。 心血管系统 :低血糖可能引发心率加快、血压升高,增加心脏病发作的风险。 消化系统

女人肛周经常起湿疹能不能根治

‌能根治,但需长期管理 ‌ 肛周湿疹在女性群体中较为常见,其反复发作与多种因素相关,通过科学治疗和日常护理,多数患者可实现症状长期缓解甚至根治,但需根据病因制定个性化方案。 ‌一、肛周湿疹的成因与女性高发因素 ‌ ‌生理结构影响 ‌ 女性肛周皮肤褶皱较多,汗腺分泌旺盛,易因潮湿环境诱发湿疹。 经期卫生巾使用不当或透气性差,可能加剧局部刺激。 ‌激素水平波动 ‌ 妊娠、月经周期或更年期激素变化

孩子脚上起湿疹能彻底自愈吗

孩子脚上起湿疹通常不能彻底自愈。 湿疹是一种慢性、复发性皮肤病,其特征是皮肤干燥、瘙痒、红斑和皮疹。虽然湿疹的症状可能会在一段时间内自行缓解,但完全自愈的情况非常罕见。 一、湿疹的特点与影响 慢性与复发性 湿疹的病程通常较长,且容易反复发作。症状可能会在一段时间内减轻或消失,但往往会再次出现。 皮肤屏障功能受损 湿疹患者的皮肤屏障功能通常较弱,容易受到外界刺激和过敏原的影响

小儿屁股起湿疹不管它会自己痊愈吗

‌约30%-50%的轻度病例可能自愈,但多数需干预管理。 ‌ 小儿臀部湿疹是婴幼儿常见皮肤问题,表现为红斑、丘疹、瘙痒或渗出。能否自愈取决于湿疹类型、严重程度及护理条件。轻度湿疹在保持干燥清洁、避免刺激物的情况下可能逐渐消退;但中重度湿疹或继发感染时,不干预可能导致症状加重、皮肤破损或继发细菌感染,需及时医疗干预。 ‌一、湿疹类型与自愈可能性 ‌ ‌轻度尿布疹 ‌:仅局部发红、轻微脱屑

老年人脖子上长湿疹可不可以根治

‌可以根治,但需长期管理并避免诱因。 ‌ 老年人脖子上长湿疹,医学上称为颈部湿疹,是一种常见的皮肤炎症反应,表现为红肿、瘙痒、脱屑或渗出。其根治性取决于病因、个体差异及治疗依从性。多数情况下,通过规范治疗和生活方式调整可实现临床治愈,但需注意复发风险,尤其是老年人因皮肤屏障功能减弱、免疫力下降及慢性病影响,管理难度相对较高。以下从病因、治疗、预防和日常护理四方面展开详细说明。 ‌一

中年人早上空腹血糖13.1是糖尿病吗

‌13.1mmol/L ‌ ‌是糖尿病 ‌。中年人早上空腹血糖达到13.1mmol/L,已远超正常范围(3.9-6.1mmol/L),符合糖尿病的诊断标准。空腹血糖≥7.0mmol/L即可确诊糖尿病,而13.1mmol/L属于显著升高,需立即就医评估。 一、空腹血糖13.1mmol/L的临床意义 ‌诊断标准 ‌ 空腹血糖≥7.0mmol/L是糖尿病的核心诊断指标之一,需非同日两次检测确认。 13

女人全身出现湿疹可不可以彻底自愈

‌湿疹无法保证彻底自愈,但可通过科学管理实现长期缓解。 ‌ 湿疹是一种常见的慢性炎症性皮肤病,表现为皮肤干燥、瘙痒、红斑、丘疹或水疱,反复发作且易受多种因素影响。对于女性患者而言,全身性湿疹的预后与个体差异、病情严重程度及治疗依从性密切相关。虽然部分轻症患者可能通过调整生活方式和环境控制实现症状缓解,但多数情况下需长期综合管理以维持稳定状态。以下从病因、治疗和预防三个维度展开分析。 一

大学生屁股上经常长湿疹不管它会自己好吗

‌不能自愈,需及时干预 ‌ 大学生群体中,‌屁股上经常长湿疹 ‌的现象较为常见,但无论症状轻重,‌不管它通常不会自己好 ‌。湿疹是一种慢性炎症性皮肤病,其发病与遗传、环境、免疫异常等多种因素相关,单纯依靠机体自愈难以消除病因,反而可能因搔抓、摩擦等刺激导致病情加重,甚至引发感染。发现湿疹症状后,应积极采取科学干预措施。 ‌一、湿疹的成因与自愈误区 ‌ ‌免疫与遗传因素 ‌

老年人手臂上出现湿疹可不可以根治

‌老年人手臂湿疹难以彻底根治,但可实现长期控制。 ‌ 湿疹是一种慢性炎症性皮肤病,老年人由于皮肤屏障功能退化、免疫力下降及基础疾病较多,手臂湿疹往往表现为反复发作、迁延不愈。其治疗核心在于控制症状、减少复发,而非追求绝对根治。通过科学管理,多数患者可达到临床治愈状态,即症状消失、不影响生活质量,但需长期维持治疗以防复发。 ‌一、老年人手臂湿疹的病因与特点 ‌ ‌皮肤屏障受损 ‌

年轻人餐后血糖11.8是怎么回事

‌餐后血糖11.8mmol/L远超正常范围,提示可能存在糖尿病或糖耐量异常。 ‌ 年轻人餐后血糖达到11.8mmol/L,通常意味着身体对葡萄糖的代谢调节出现问题。正常情况下,餐后两小时血糖应低于7.8mmol/L,而超过11.1mmol/L则高度怀疑为糖尿病。这一异常可能由多种因素引起,包括遗传倾向、不健康饮食习惯、缺乏运动以及肥胖等。长期高血糖会损害血管和神经,增加心脑血管疾病

老年人小腿上起湿疹可不可以根治

‌老年人小腿湿疹通过规范治疗可实现长期缓解,但易受内外因素影响复发,需综合管理。 ‌ 老年人小腿湿疹是一种常见的慢性皮肤炎症,表现为皮肤干燥、瘙痒、红斑、脱屑,严重时可能出现渗液、结痂。是否能够根治取决于湿疹类型、个体健康状况及治疗依从性等因素。多数情况下,通过科学治疗和日常护理,病情能得到有效控制,显著减少复发频率,但完全根治存在挑战,需长期管理。 ‌一、老年人小腿湿疹的成因与类型 ‌

小孩早上空腹血糖6点9是糖尿病吗

6.9 mmol/L 小孩早上空腹血糖6.9 mmol/L并不一定意味着糖尿病,但已经超过了正常范围。根据世界卫生组织(WHO)的标准,空腹血糖正常值应低于6.1 mmol/L。当空腹血糖在6.1-7.0 mmol/L之间时,被称为空腹血糖受损(IFG),这是糖尿病前期的一种状态。 一、空腹血糖受损(IFG) 定义 :空腹血糖受损是指空腹血糖在6.1-7.0 mmol/L之间

孕妇脖子偶尔起湿疹可不可以根治

‌孕妇脖子偶尔起湿疹可根治,但需结合个体差异与孕期特殊管理。 ‌ 孕期激素变化和免疫系统调整可能导致皮肤敏感,进而引发湿疹,表现为脖子等部位的红斑、瘙痒或脱屑。根治的关键在于科学管理:通过避免刺激、保湿护理和必要时医疗干预,多数孕妇能有效控制症状,并在产后逐渐恢复。湿疹易受环境、情绪等因素影响,可能反复发作,需长期关注皮肤健康。 ‌一、孕妇湿疹的成因与特点 ‌ ‌激素与免疫变化 ‌

年轻人睡前血糖14.6是怎么回事

‌睡前血糖14.6mmol/L提示血糖控制异常,需警惕糖尿病或胰岛素抵抗等问题。 ‌ 年轻人睡前血糖高达14.6mmol/L,远超正常范围(通常应低于7.8mmol/L),可能由多种因素导致。这一数值表明身体对血糖的调节机制出现障碍,可能与饮食、生活习惯、疾病状态或药物使用不当有关。长期高血糖会损害血管和神经,增加并发症风险,因此需及时查明原因并采取干预措施。 ‌一、生理与病理因素 ‌

孕妇大腿容易起湿疹可不可以根治

孕妇大腿湿疹通常可以得到有效控制,但完全根治可能存在一定难度。 由于孕妇在怀孕期间激素水平发生变化,免疫系统也会出现调整,这可能导致湿疹等皮肤问题的发生或加重。通过合理的治疗和护理,大多数孕妇的大腿湿疹症状可以得到显著缓解。 一、湿疹的成因与特点 激素水平变化 :怀孕期间,孕妇体内的激素水平会发生显著变化,这可能导致皮肤的敏感性增加,从而引发湿疹。 免疫系统调整

男性餐后血糖5点5是糖尿病吗

‌男性餐后血糖5.5mmol/L不是糖尿病。 ‌ 餐后血糖水平是评估血糖代谢状态的重要指标之一,对于男性而言,餐后血糖5.5mmol/L处于正常范围内,表明当前血糖控制良好,未达到糖尿病的诊断标准。糖尿病的诊断通常基于空腹血糖、餐后2小时血糖或糖化血红蛋白等多项指标的综合评估,单一数值不能作为确诊依据。 一、血糖的正常范围与糖尿病诊断标准 ‌正常血糖范围 ‌ 健康成年人的空腹血糖通常保持在3

孕妇脸上偶尔长湿疹可不可以根治

‌可以根治,但需结合孕期特殊性选择安全方案 ‌ 孕期女性因激素水平波动、免疫力变化及皮肤屏障功能减弱,‌脸上偶尔长湿疹 ‌属于常见现象。其根治可能性取决于诱因控制与治疗规范性,多数患者通过科学管理可实现症状完全消退且不复发。但需注意,孕期用药需严格评估安全性,避免对胎儿造成潜在风险。 一、‌孕期湿疹的成因与特点 ‌ ‌激素变化主导发病机制 ‌ 孕期雌激素和孕激素水平升高,导致皮肤血管扩张

首页 顶部
Baidu
map